思科 ASR 1000 系列汇聚多业务路由器提供一个软件定义广域网平台,可以汇聚很多广域网连接和网络服务(包括加密和流量管理),并以 2.5 至200 Gbps 的线速通过广域网连接进行转发。该系列路由器采用行业领先的高可用性设计,支持硬件和软件冗余。
思科ASR 1000 系列的最新产品是思科 ASR 1002-HX 路由器和思科ASR 1001-HX 路由器。这两款新路由器分别采用双机架单元(2RU) 和单机架单元 (1RU) 设计,最高速度分别可达100 Gbps 和60 Gbps。ASR 1002-HX 配备8 个内置万兆以太网 (10GE) 端口和 8 个千兆(GE) 端口,可通过以太网端口适配器(EPA) 插槽进行扩展。ASR 1001-HX 配备4 个内置万兆端口、8 个千兆端口和4 个可配置的万兆或千兆端口。思科ASR 1000 系列路由处理器3 是思科ASR 1000 系列中模块化控制平面引擎的最新产品。路由处理器3 添加了更多选项,可以提高ASR 1000 系列的性能、内存和存储。
思科ASR 1000 系列支持Cisco ioses XE 软件,该软件是一款具有模块化封装功能、极快功能速度和强大恢复能力的模块化操作系统。思科 ASR 1000 系列嵌入式服务处理器(ESP) 基于思科QuantumFlow 处理器技术,可使许多高级功能实现提速,例如基于加密的访问安全、网络地址转换(NAT)、利用思科基于区域的防火墙(ZBFW) 实施的威胁防御、深度数据包检测(DPI)、思科统一边界要素(CUBE),以及各种数据中心互联 (DCI) 功能。这些服务在Cisco ioses-XE 软件中实施,无需额外硬件支持。
思科ASR 1000 系列路由器适合用于与广域网连接的企业数据中心或大型办公室的边缘,以及运营商的入网点(POP)。思科ASR 1000 系列适用于下列类型的客户:
●随着移动性、云网络以及视频和协作使用量增加,面临网络流量爆炸式增长的企业:思科ASR 可以整合这些不同类型的流量流,并对其应用流量管理和冗余属性,以保证企业站点和云端位置的性能始终稳定一致。
●需要为企业客户提供高性能服务(如DCI 和分支机构服务器汇聚)的网络运营商:运营商也可以使用多业务路由器来部署托管服务和受管服务(面向企业客户)以及多媒体服务(面向民用客户)。
●希望轻松迁移到具有相同设计和更高性能的新多业务平台的现有思科 7200 系列路由器(已停售)客户。
特性和优势
思科ASR 1000 系列路由器采用模块化集成设计,使网络运营商无需进行硬件升级,即可增加网络容量和服务。由于在连接数量、最大速度和价格方面具有灵活性,您在任何网络位置都不会出现调配不足或调配过度的问题。您也可以选择购买“- X” 和“- HX” 型号,以便在需要动态提高网络速度时可通过仅购买升级许可证来提高吞吐量。
思科软件定义广域网
采用ioses-XE 的思科ASR 1000 系列平台上支持思科软件定义广域网(SD-WAN) 功能。思科SD-WAN 提供一种全新的方式来管理和运营广域网基础设施。思科SD-WAN 采用云交付架构,可提供安全、灵活且丰富的服务。其主要优势如下:
●更出色的用户体验:不受平台限制,在几分钟内即可完成应用部署并提供一致的用户体验。确保数据中心或云端的应用具有可预测的性能。
●更高的敏捷性:可以更快速、更轻松地部署并运营广域网,使用更少的带宽实现更高速的性能。只需几分钟即可增设新的创收服务,而无需数月之久。
●高级威胁防护:只需数分钟即可将您的用户安全地连接至各个应用程序,并且可以从广域网边缘到云端全面保护您的数据。对关键资产进行安全的分段,并使用强大的多层次安全功能加密所有数据。
SD-WAN 集成安全
为了高效连接到多个云基础设施,许多企业客户希望构建使用直接互联网接入(DIA) 的SD-WAN 基础设施。这可以减少回传到您的数据中心的广域网流量,从而节省成本并降低复杂性;但是,如果没有正确的安全控制,将分支机构直接连接到互联网会使您的网络面临威胁和漏洞。
借助思科SD-WAN 和ASR 1000 系列平台,您可以为分支机构DIA 集成内置安全,实现以下集成式安全功能:
●应用感知型企业防火墙
●DNS 层实施(Umbrella) 借助思科SD-WAN 集成式安全功能,您可以为网络和安全功能采用一个统一管理接口(vManage),降低复杂性。有关思科SD-WAN 和vManage 的更多信息,请参阅:http://www.cisco.com/go/sd-wan。
统一接入安全和多因素身份验证
零信任安全模式,根据用户和设备的可信任度,允许安全地连接到所有应用程序(无论是在本地还是在云端)。
表1 列出了思科ASR 1000 系列路由器的特性和优势。
产品组合
思科ASR 1000 系列包含8 款产品,具有多种类型的 I/O 连接、插槽和最大吞吐率(图1)。所有型号都采用功能强大的创新型思科QuantumFlow 处理器,并支持基于Cisco ioses XE 操作系统的相同功能集。这样全面的通用性可以简化管理和运营。
●思科ASR 1001-X 路由器(图2)
●思科ASR 1002-X 路由器
●思科ASR 1001-HX 路由器(图3)
●思科ASR 1002-HX 路由器(图4)
●思科ASR 1004 路由器
●思科ASR 1006 路由器
●思科ASR 1006-X 路由器
●思科ASR 1009-X 路由器
●思科ASR 1013 路由器
思科 ASR 1000 系列使用案例
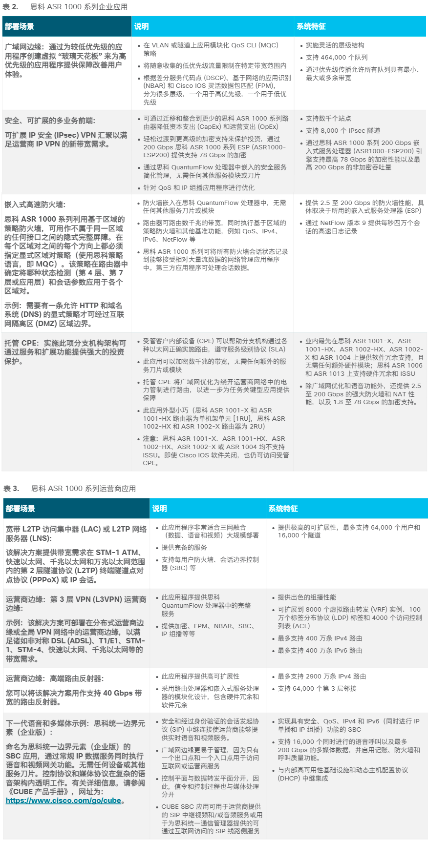
表2 和表3 分别介绍企业和运营商应用示例。

产品规格
